您当前所在位置: 首页>政务公开>通知公告

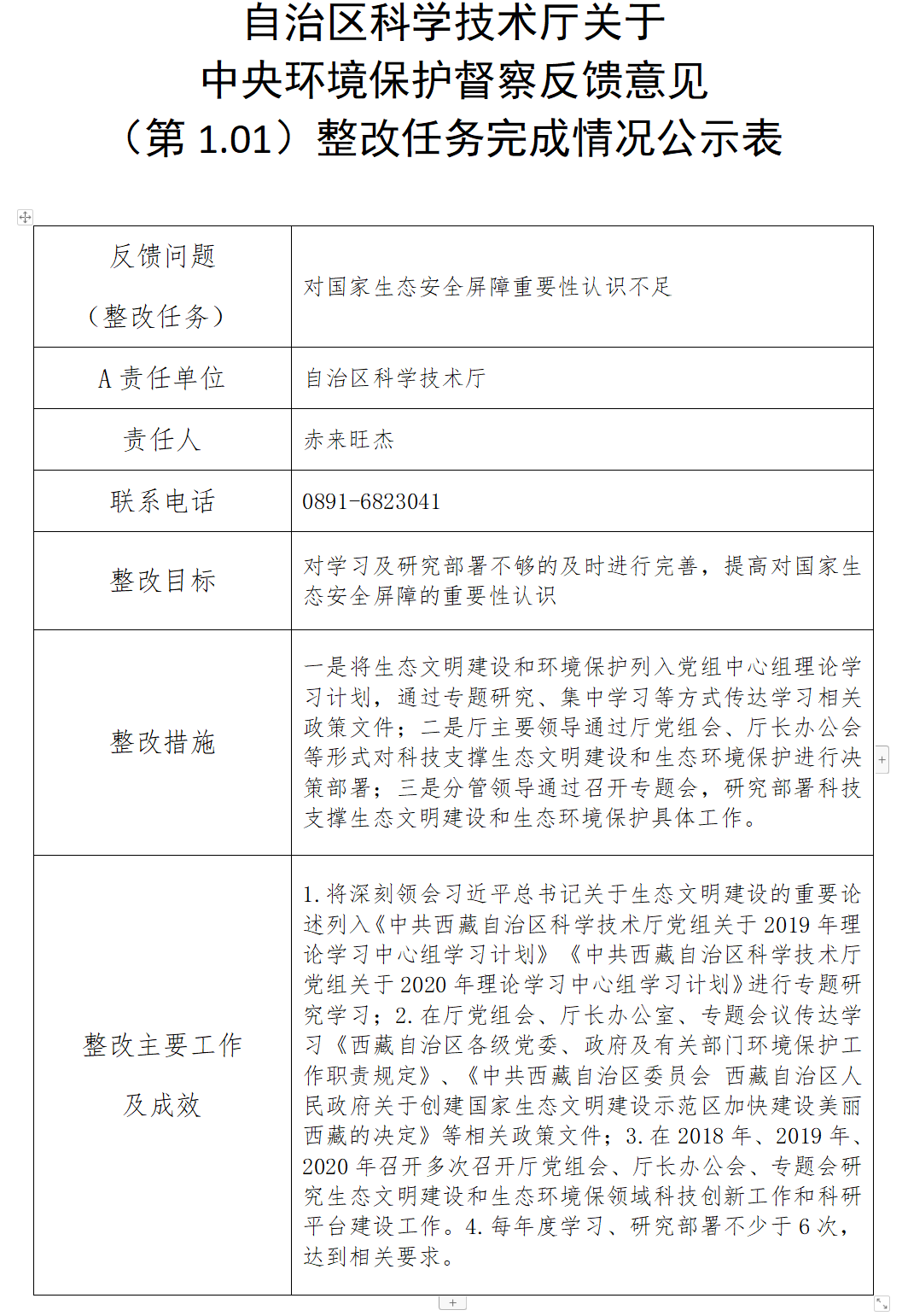
西藏自治区科学技术厅关于中央环境保护督察反馈意见(第1.01项、13.02项、39.04项)整改任务完成情况的公示

西藏自治区科学技术厅: sti.xizang.gov.cn 2021年02月23日 来源:科技厅 作者:

按照西藏自治区环境保护督察整改工作领导小组办公室《关于印发<西藏自治区环境保护督察整改问题销号工作规范>的通知》(藏整改办发〔2018〕19号)以及《西藏自治区贯彻落实中央第六环境保护督察组督察反馈意见整改方案》的相关要求,经专题会议核查通过,现将中央环境保护督察反馈意见(第1.01项、13.02项、39.04项)整改任务完成情况进行公示。

公示时间为:2021年2月23日至2021年3月1日

公示期间接受社会监督,在此期间内若对公示表内容有异议,请书面反馈至科技厅高新处。

联系人:尼珍

联系号码:0891-6823041



西藏自治区科学技术厅

2021年2月23日